赴陸港澳專區
相關法規
- 臺灣地區公務員及特定身分人員進入大陸地區許可辦法
- 臺灣地區與大陸地區人民關係條例
- 臺灣地區與大陸地區人民關係條例施行細則
- 行政院人事行政總處及所屬機關因公派員出國案件處理要點
- 行政院及所屬各機關公務人員因公赴香港澳門通報作業要點
- 行政院及所屬各機關(構)人員赴香港或澳門注意事項
- 強化公務員赴陸港澳管理機制精進措施
宣導懶人包及簡報
- 公務員赴陸程序規範與注意事項(內政部移民署)
- 國人赴陸風險實際案例懶人包(大陸委員會)
- 對有需要前往大陸的國人幾點提醒與建議懶人包(大陸委員會)
- 「旅行平安,從登錄開始」宣導海報(大陸委員會)
- 公務員申請赴陸港澳相關規定懶人包(行政院人事行政總處)
- 強化公務員赴陸港澳管理機制宣導圖卡



申請流程
《赴大陸》
| 對象 | 本校相當簡任第11職等以上公務員(包含校長、副校長、教授兼任一級主管) | 本校非屬左述類別之教師、職員、校聘職員、工友適用 |
|---|---|---|
| 適用表單 | 簡任第11職等以上公務人員赴大陸地區申請表 |
簡任(或相當簡任)第十職等以下未涉及國家安全、利益或機密之公務員赴大陸地區申請表 (請至本校差勤系統填寫) |
| 出發前 |
|
|
| 返臺後 |
返臺後七個工作日內填寫赴陸人員返臺通報表送交人事室,將通報表上傳至線上系統。 |
返臺後七個工作日內填寫赴陸人員返臺通報表送交人事室 |
備註:無論從中國大陸機場「入境轉機」或「不入境轉機(過境轉機)」,皆屬「進入大陸地區」之行為。
《表單下載〉
《赴港澳》
配合行政院修正「行政院及所屬各機關(構)人員赴香港或澳門注意事項」第3點、第4點,申明本校同仁不分平日、假日赴港澳(含過境轉機),且不論因公務或非因公務事由均應至大陸委員會「國人赴陸港澳動態登錄系統」進行登錄,並請依下列程序申報:
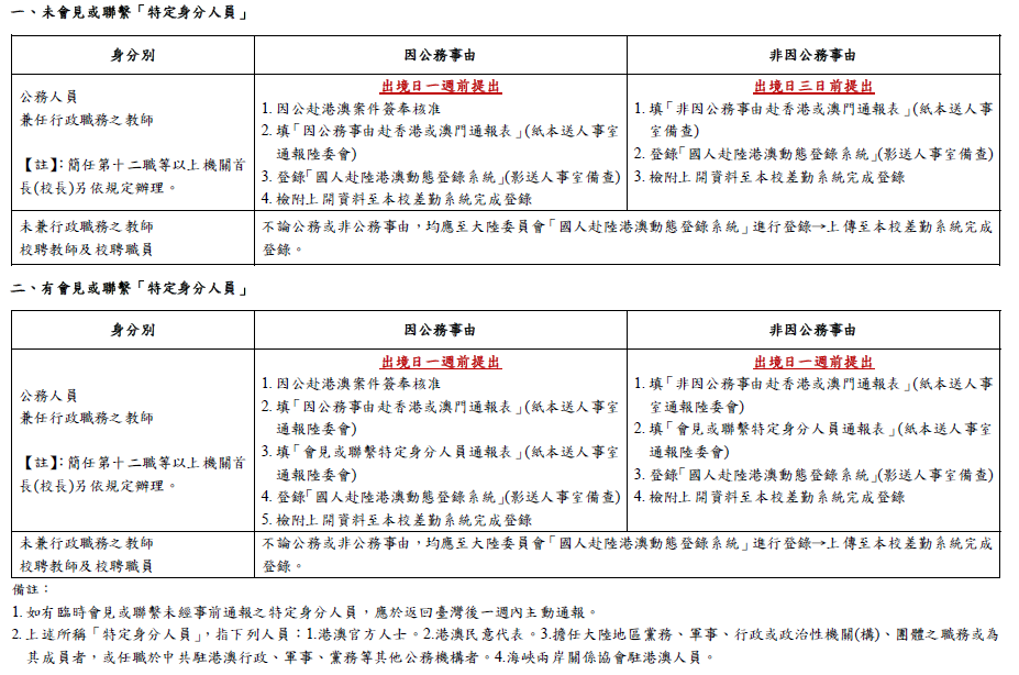
一、未會見或聯繫「特定身分人員」
| 身分別 | 因公務事由 | 非因公務事由 |
|---|---|---|
|
公務人員 【註】:簡任第十二職等以上機關首長(校長)另依規定辦理。 |
出境日一週前提出
|
出境日三日前提出
|
|
未兼行政職務之教師 校聘教師及校聘職員 |
應至大陸委員會「國人赴陸港澳動態登錄系統」進行登錄→上傳至本校差勤系統完成登錄。 | 應至大陸委員會「國人赴陸港澳動態登錄系統」進行登錄→上傳至本校差勤系統完成登錄。 |
二、有會見或聯繫「特定身分人員」
| 身分別 | 因公務事由 | 非因公務事由 |
|---|---|---|
|
公務人員 【註】:簡任第十二職等以上機關首長(校長)另依規定辦理。 |
出境日一週前提出
|
出境日一週前提出
|
|
未兼行政職務之教師 校聘教師及校聘職員 |
應至大陸委員會「國人赴陸港澳動態登錄系統」進行登錄→上傳至本校差勤系統完成登錄。 | 應至大陸委員會「國人赴陸港澳動態登錄系統」進行登錄→上傳至本校差勤系統完成登錄。 |
備註:
- 如有臨時會見或聯繫未經事前通報之特定身分人員,應於返回臺灣後一週內主動通報。
- 上述所稱「特定身分人員」,指下列人員:1.港澳官方人士。2.港澳民意代表。3.擔任大陸地區黨務、軍事、行政或政治性機關(構)、團體之職務或為其成員者,或任職於中共駐港澳行政、軍事、黨務等其他公務機構者。4.海峽兩岸關係協會駐港澳人員。
《表單下載〉
上次更新時間:2026/1/22 上午 11:42:15
瀏覽次數:9663